Entrevista a Keigo Okusa, gerente de desarrollo de productos 3D de Roland DG

Con tantos métodos aditivos disponibles, ¿por qué eligió producir una impresora 3D de estereolitografía con un sistema de proyección en capas para la ARM-10?
El concepto detrás de nuestras aplicaciones de sobremesa enfatiza tres valores importantes: tamaño compacto, facilidad de uso y asequibilidad. También queríamos desarrollar una impresora 3D de prototipado rápido capaz de modelar formas complejas con la alta precisión que los prototipos de productos exigen. Durante nuestro extenso proceso de investigación y desarrollo, determinamos que una impresora 3D de estereolitografía con un sistema de proyección por capas, empleando un proyector compacto, era la solución más adecuada.
¿Hubo algún obstáculo que superar al desarrollar una impresora de estereolitografía?
Enfrentamos dos problemas clave. Un proyector pequeño es usado como generador de fuente de luz para nuestra impresora 3D. Con proyectores ordinarios, los rayos de luz convergen usando lentes de plástico. Sin embargo, puede ocurrir un deterioro que resulte en turbidez debido a la exposición continua a la luz ultravioleta. Inicialmente, fuimos incapaces de curar la resina de forma satisfactoria debido a ese problema. Seguimos adelante con el desarrollo revisando las propiedades del material del lente y modificando repetidamente la forma del lente hasta que estuvimos satisfechos. De este modo fuimos capaces de instalar un lente que pudiera realizar un curado efectivo incluso después de un uso prolongado.
En segundo lugar, investigamos no menos de 82 combinaciones diferentes con el objetivo de encontrar el material de resina más adecuado para nuestro sistema de proyección por capas. La composición de la resina, la longitud de onda de luz, y la compatibilidad de la intensidad de la exposición son todos factores muy importantes en este método. Trabajamos de forma diligente para garantizar un equilibrio óptimo, incluyendo los costos de operación de los usuarios, para superar estos desafíos.
¿Qué inspiró el diseño y el color naranja de la Impresora 3D de Prototipado Rápido ARM-10?
El color naranja de la cubierta frontal tiene el propósito de bloquear los rayos ultravioleta. Queríamos asegurarnos de que los efectos de los rayos ultravioleta desde fuera de la unidad no curen los materiales. Para mejorar la eficiencia del blindaje contra la luz, también incrementamos la hermeticidad del sello de la cubierta, dándole a ambos extremos una forma doblada. Ya que el naranja es también el color de la marca monoFab™, lo usamos también para nuestra nueva fresadora SRM-20.

¿Cuán fácil es operar la impresora?
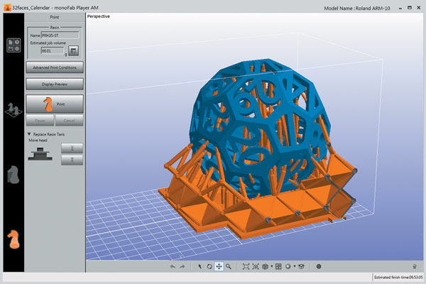
La ARM-10 puede ser controlada con un solo botón. Al usar el software de producción monoFab™ Player AM incluido, incluso los principiantes descubrirán lo fácil que es empezar a modelar. monoFab™ Player AM repara automáticamente defectos en datos 3D y crea los soportes retirables requeridos para imprimir tridimensionalmente un objeto.

Comparando con los productos de la competencia, ¿cuáles características de la ARM-10 son únicas?
En el mercado de impresoras 3D de prototipado rápido, actualmente hay varios productos competitivos en la misma banda de precios que la de la ARM-10. Sin embargo, no hay otro producto dentro de la categoría de Fabricación de Sobremesa que use una impresora 3D de estereolitografía con un sistema de proyección por capas. Las impresoras 3D disponibles que incorporan esta metodología son buenas para modelar formas complejas con alta precisión, pero son usualmente muy caras. Queríamos ofrecer una impresora 3D compacta que pueda ser usada para crear prototipos a un precio económico. Creo que esta es una ventaja importante. Otra ventaja es que nuestra resina se vuelve semi-transparente al ser curada, de manera que los modelos producidos con la ARM-10 pueden ser coloreados fácilmente para comprobar la imagen acabada.
